联系我们
EN
明博MINGBO(中国)
关于我们
公司概况
全球业绩概览
公司寄语
发展历程
股东结构
荣誉资质
3D展厅
明博官网
集团新闻
行业聚焦
项目动态
媒体报道
核心业务
垃圾焚烧发电
渗滤液处理
垃圾收转运
技术研发
垃圾焚烧工艺技术
工程技术中心
专利创新
标准编制
信息公开
基本信息
经营信息
改革信息
人事信息
监管信息
其他信息
投资者关系
企业文化
企业画册
企业精神
员工风采
依法治企
人力资源
人才理念
招聘信息
毛遂自荐
培训课程下载
党群工作
党群动态
纪检动态
参观预约
当前位置
明博官网
明博MINGBO(中国)
>
明博官网
>
项目动态
>
正文
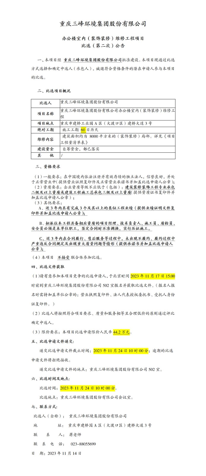
办公楼室内(装饰装修)维修工程项目比选(第二次)公告
上一篇:
办公楼空调附属设施维修工程比选中选候选人公示
下一篇:
财务配套基础硬件项目报价邀请文件
官方微信公众号
扫一扫关注我们
更多资讯,一网打尽
乐虎
|
乐虎唯一授权官网
|
乐动注册
|
jinnianhui官网
|
乐动平台
|
开云电竞·(中国)官方网站
|
完美体育手机网页版
|
华球体育·(中国)官方网站
|
真人华球体育官网
|